
为适应我国经济社会高质量发展,满足人民群众对于诉讼便利以及提升司法质效的更高需求,针对金融借款、民间借贷、劳动争议等11类常见多发的民事案件,最高人民法院商司法部、中华全国律师协会研究制定了《民事起诉状、答辩状示范文本(试行)》。
西法在线已经整理好了
11类民事案件
起诉状、答辩状示范文本
扫描对应二维码即可下载
下载后,您只需根据事实,简明扼要地填写相关信息,即可快速形成诉讼材料,让您不再为如何书写起诉状、答辩状发愁。
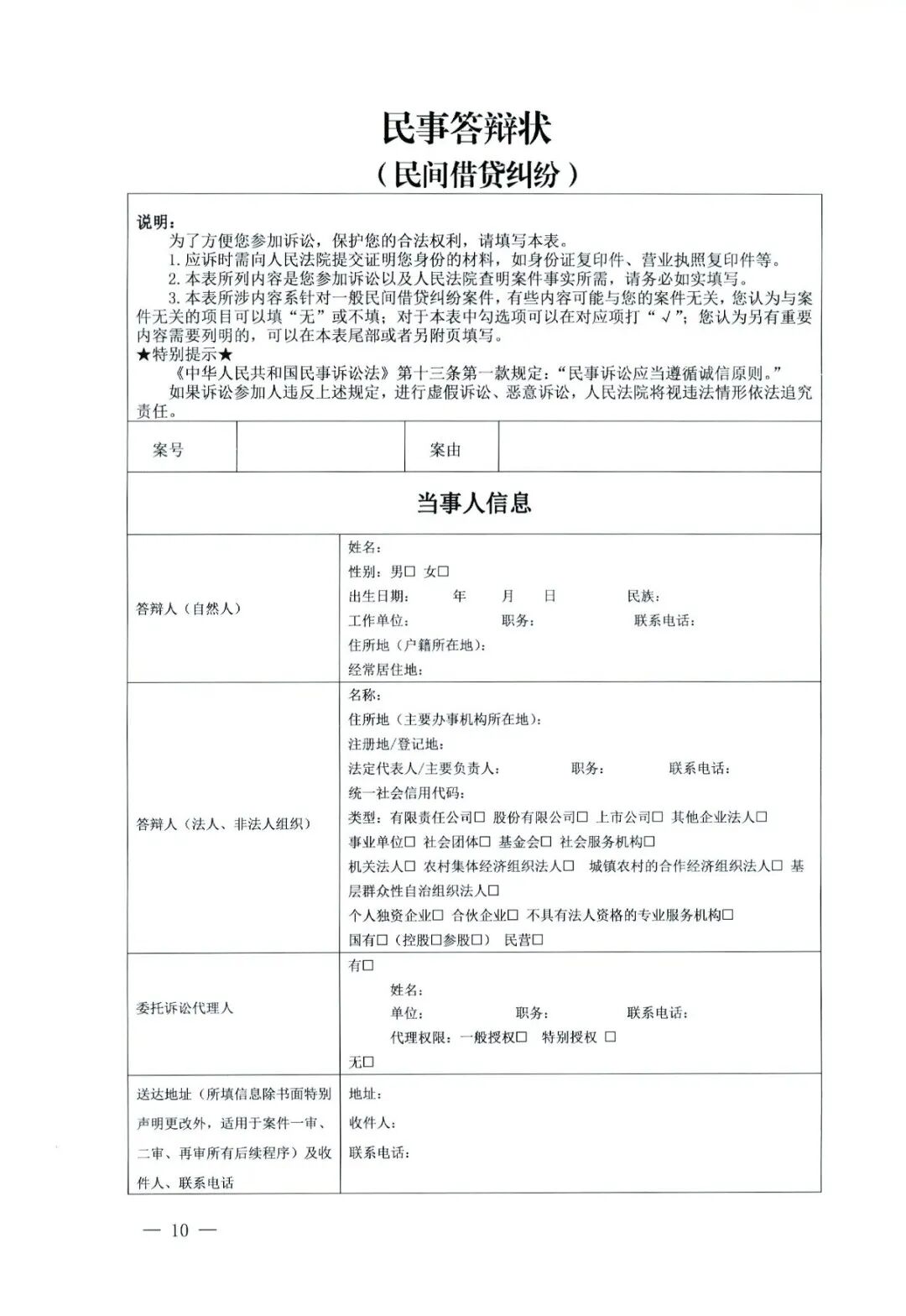
民间借贷纠纷
(点击下方二维码即可查看、下载)
民间借贷纠纷起诉状、答辩状
离婚纠纷
(点击下方二维码即可查看、下载)
离婚纠纷起诉状、答辩状
买卖合同纠纷
(点击下方二维码即可查看、下载)
买卖合同纠纷起诉状、答辩状
金融借款合同纠纷
(点击下方二维码即可查看、下载)
金融借款合同纠纷起诉状、答辩状
物业服务合同纠纷
(点击下方二维码即可查看、下载)
物业服务合同纠纷起诉状、答辩状
银行信用卡纠纷
(点击下方二维码即可查看、下载)
银行信用卡纠纷起诉状、答辩状
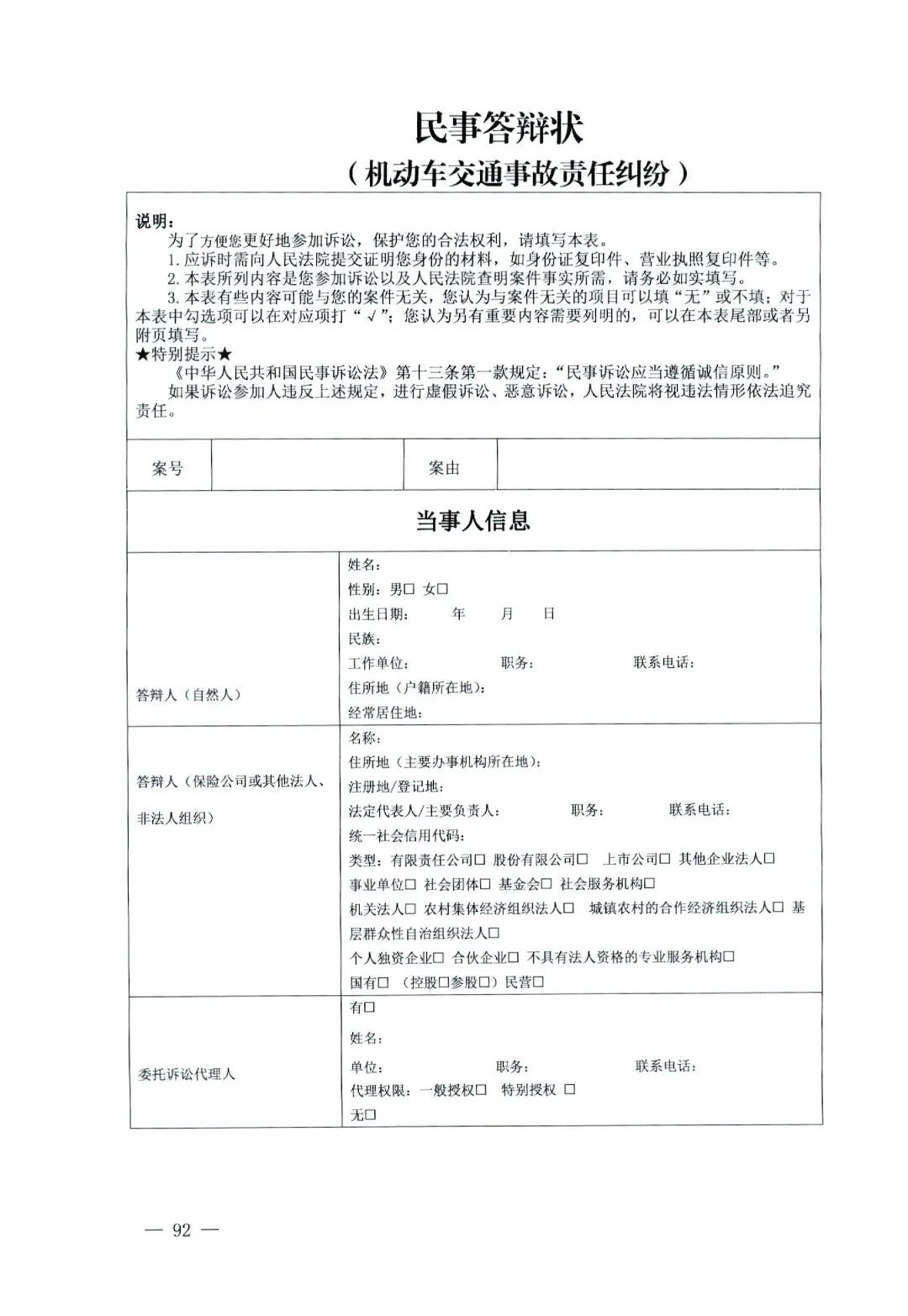
机动车交通事故责任纠纷
(点击下方二维码即可查看、下载)
机动车交通事故责任纠纷起诉状、答辩状
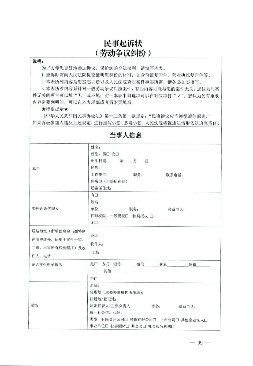
劳动争议纠纷
(点击下方二维码即可查看、下载)
劳动争议纠纷起诉状、答辩状
融资租赁合同纠纷
(点击下方二维码即可查看、下载)
融资租赁合同纠纷起诉状、答辩状
保证保险合同纠纷
(点击下方二维码即可查看、下载)
保证保险合同纠纷起诉状、答辩状
证券虚假陈述责任纠纷
(点击下方二维码即可查看、下载)
证劵虚假陈述责任纠纷起诉状、答辩状
除了上述空白文本 我们还整理了填写实例 供大家借鉴 (起诉状、答辩状实例) 请速速点赞、收藏~